Page 4 - COVID-19 SALGININA YÖNELİK TED OKULLARI İÇİN BİLGİLENDİRME VE YOL HARİTASI
P. 4

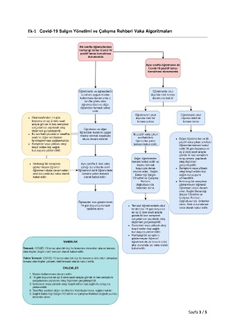
Ek-1   Covid-19 Salgın Yönetimi ve Çalışma Rehberi Vaka Algoritmaları























































































                                                                                                 Sayfa 3 / 5
   1   2   3   4   5   6